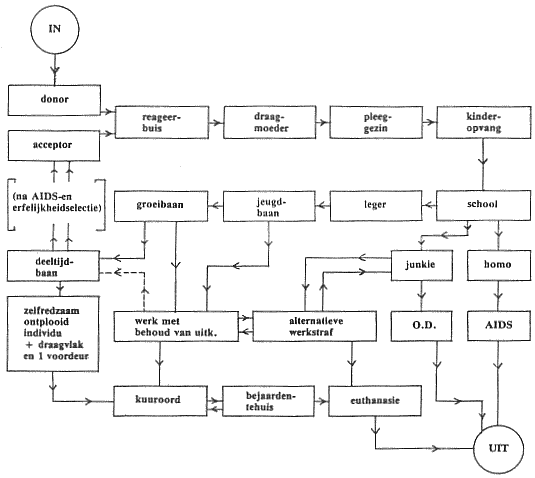
66. Flow chart Homo sapiens